
#ロキソニン #副作用 #横紋筋融解症 #急性腎不全 #白血球減少 #うっ血性心不全 #間質性肺炎 #肝機能障害 #腸出血 #喘息発作 #再生不良性貧血 #医原病 #NSAIDs
薬 が体に悪い理由・・・それは 活性酸素 を発生させるからです。
薬 と 活性酸素 の関係については追って紹介しますが、今回は 薬 の 重篤な副作用 について調べてみました。
中々、 薬 の 添付文書 をじっくり読む機会がない方も、真剣にならざるを得ない生死にかかわる深刻な症状のオンパレードです。
今 ロキソニン に代表される NSAIDs ( 非ステロイド性抗炎症薬 )を服用している方は絶対知っておくべき内容です。
非ステロイド性抗炎症薬の略で、痛み、炎症、発熱を引き起こすプロスタグランジンという物質の生成を抑えることで、鎮痛・解熱・抗炎症作用を示す薬の総称です。
効果:抗炎症作用、鎮痛作用、解熱作用。
種類: ロキソニン 、アスピリン、ジクロフェナク、インドメタシン、セレコキシブ、イブプロフェンなど多数。
剤形:内服薬、外用薬(湿布・テープ・塗り薬-ゲル、ローション)、座薬、注射剤
日本が現在直面している大きな問題として、毎日口にしている膨大な量の有毒化学物質があります。
有毒化学物質の例として下記のものを紹介します。
石油由来の薬や有害化学物質が体内に侵入したり電磁波を浴びると活性酸素が増え、白血球などの免疫細胞が負けてしまい、その結果、正常な細胞を死滅・損傷し続けて病気になります。
現在、日本は世界でダントツの農薬使用国であり、食品添加物の量も他国の比にならない程大量に認可されています。
しかも、それらに加え遺伝子組み換え作物や水道水中のフッ素、トリハロメタン・食品中の重金属の摂取、調理器具からのアルミ摂取、放射能汚染作物や放射能汚染水、空気中や土壌のダイオキシン問題・過剰処方される深刻な薬の副作用と言った問題も抱えています。
注意すべき点は、これらを日々、複合摂取し続けることに大きな問題があります。
ましてや石油合成品である薬も大量に服用しているのであれば健康でいられるはずはありませんし、病気にならないわけがありません。
その結果、年間38万人もが癌で亡くなり、生活習慣病という偽りの病名をつけられた医原病・食源病でで亡くなる日本人が量産されています。
医療行為そのものが原因となって引き起こされる病気や健康障害のことです。
薬の副作用、手術の合併症、検査ミス、医療従事者の言動による精神的影響(不安など)などが含まれ、現代社会における医療の過剰さや、病気に対する捉え方の変化(社会的・文化的側面)も広義の医原病として捉える考え方もあります。
ということで今回は 医原病 の代表例として、医師からも処方されドラッグストアでも売られている、痛み止め ロキソニン 使用上の注意や ロキソニン の添付文書から、その驚くべき 副作用 と、その詳細をまるっと紹介したいと思います。
※ ロキソニン の剤形:内服薬、外用薬(湿布・塗り薬)、坐剤、注射剤など。
【 医原病 】 ロキソニン 重大な 副作用 15
— 困ったカラダ (@Troubled_Body) December 21, 2025
※ 横紋筋融解症 腎不全 白血球減少 心不全 肺炎 肝機能障害 腸出血 喘息 再生不良性貧血
普段何気に飲んでしまっている ロキソニン に代表される NSAIDs (非ステロイド性抗炎症薬)の 命に関わる危険で 重篤な副作用 による 医原病 を紹介します。…
- 1 ロキソニン 湿布で肺炎/肝疾患/腎疾患になった知人
- 2 副作用 とは
- 3 添付文書
- 4 ロキソニン の 添付書類
- 5 ロキソニン の重大な 副作用 15
- 6 ロキソニン : 重篤な副作用 15
- 7 追記
ロキソニン 湿布で肺炎/肝疾患/腎疾患になった知人
私も医師から処方された場合は、1週間程度は服用したことがありますし、以前はドラッグストアで気軽に買って、定番の痛み止めとしてカジュアルに飲んでもいました。
確かに、体には良くないと思っていたものの深刻に考えたことはありませんでした。
しかし、 ロキソニン 湿布を20年という長期に渡り貼っていた方が、肺炎や肝疾患、腎臓疾患などになったことを最近知りました。
でも・・・まさか ロキソニン 湿布が原因だなんて医師からも言われませんし、ご本人も知る由はありません。
ロキソニン のしてはいけないことに“ 長期連続して服用しないこと “とありますが、貴方の考える長期とは、どのくらいの期間でしょうか?
驚愕の答えは記事でお確かめください。
私は1カ月とか1年・・・と思っていましたし、周囲の方に聞いても、せいぜい1年とかでしょう?
という答えでした。
まずは 副作用 とは何かについて見てみましょう。
副作用 とは
医薬品を本来の目的(治療)に使用した際、目的以外の望ましくない反応が体に現れることを指します。
長期に渡り利用することによる 重篤な病気 も二次的に発症することが分かっていますので市販薬などについてくる 添付文書 や 処方箋 の 副作用欄 をよく読んでから利用することが大切です。
一般用医薬品で起こる 重篤な副作用
皮膚障害
・スティーブンス・ジョンソン症候群(高熱、目の充血、唇や陰部のただれ、広範囲の発疹)
・中毒性表皮壊死融解症
アレルギー/ショック
・アナフィラキシー(服用後すぐに、皮膚のかゆみ、じんましん、息苦しさ、動悸、意識混濁など)
臓器障害
・肝障害
・腎障害(急性腎不全)
・間質性肺炎(咳、発熱、呼吸困難)
その他
・喘息発作(アスピリン喘息など)
・消化管出血
・不整脈
添付文書
市販薬(一般用医薬品)に同梱されている文書は、正式には「添付文書(てんぷぶんしょ)」と呼ばれます。この文書は、薬を安全かつ適切に使用するために非常に重要な情報源です。
添付文書には、通常以下のような内容が記載されています。
効能・効果:どのような症状に効くのか。
用法・用量:1回に飲む量、1日に飲む回数、食前・食後など服用するタイミング。
成分・分量:薬に含まれている有効成分の種類と量。
使用上の注意
・服用してはいけない人(例:妊婦、特定の持病がある人、乳幼児など)
・併用してはいけない薬(飲み合わせの悪い薬)
・相談すべき事項(医師や薬剤師に相談が必要なケース)
副作用:起こりうる副作用とその症状
保管方法:直射日光を避ける、小児の手の届かない場所に保管するなど。
製造販売業者:薬を製造・販売している会社の情報。
ロキソニン の 添付書類
まずは ロキソニン の 添付文書 を見てみましょう。
下記の文書は古いバージョンです。
新しいバージョンには 重大な副作用 という表現がなくなっていたので元のバージョンを紹介します。

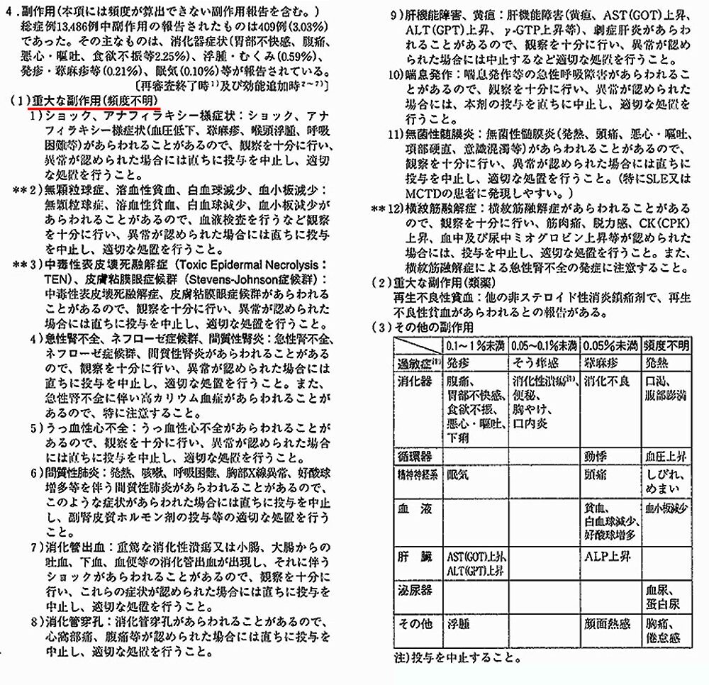
ロキソニン の重大な 副作用 15
副作用 の項目には 重大な副作用 (頻度不明)とあります。

上記の添付文書は読みにくいので ロキソニン HPから順を追って紹介していきます。
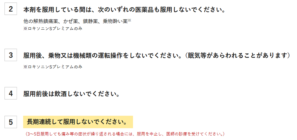
ロキソニン : してはいけないこと


長期連続して服用しないでください ⇒ 3~5日
上記の5の長期使用とは 3~5日 と書いてあります。
医療従事者でなければ
3日が長期とは誰も思わないはずです。
釈然としませんが先が長いので一旦深呼吸をしましょう。
ロキソニン : 相談すること
下記の1~7に該当する方は医師、歯科医、薬剤師に要相談とのことです。

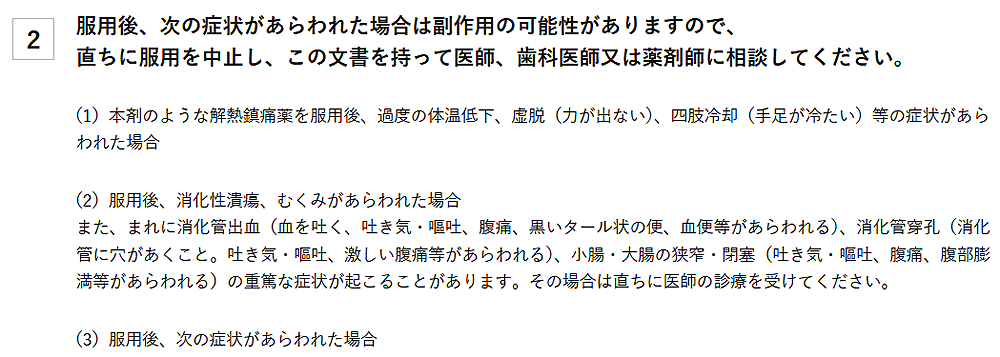
ロキソニン : 使用を中止すべき状況


まれ?に起こる重篤な症状について気下記をご覧ください。
ロキソニン : 重篤な副作用 15
ロキソニン の 重篤な副作用 には、消化管出血・穿孔(黒い便、吐血)、急性腎障害(むくみ、尿量減少)、肝機能障害、アナフィラキシー(呼吸困難、蕁麻疹)、皮膚障害(高熱、発疹、水疱)、血液障害(発熱、だるさ、出血傾向)、心血管系血栓塞栓症(心筋梗塞、脳卒中)、間質性肺炎(発熱、咳、呼吸困難)などがあり、これらが起きた場合は直ちに服用を中止し、医療機関を受診する必要があります。
上記のような症状が一つでも現れた場合は、すぐに服用を中止し、医師や薬剤師に相談してください。
特に、発熱、発疹、呼吸困難、吐血、黒色便、むくみ、尿が出ないなどの症状は重大なサインです。

ここからは、ロキソニンHPと最初に紹介した 添付文書 に基づき、各々の重篤な15の 副作用 が如何に深刻であるかを詳しく紹介します。
1 アナフィラキシー
アナフィラキシーとは、アレルゲン(原因物質)が体内に侵入することで、皮膚、呼吸器、消化器など複数の臓器に全身性かつ急速にアレルギー症状が現れ、生命に危機が及ぶ可能性のある状態です。
血圧低下や意識障害を伴う場合は「アナフィラキシーショック」と呼ばれ、非常に危険な状態であり、アドレナリン自己注射薬(エピペン®など)の速やかな使用と、直ちに救急車を要請して医療機関を受診する必要があります。
主な症状
皮膚・粘膜:全身のじんましん、かゆみ、赤み、唇や舌の腫れなど。
呼吸器:息苦しさ、呼吸困難、喘鳴(ぜんめい:ゼーゼー、ヒューヒュー)。
循環器:血圧低下、意識障害、失神、ぐったりする。
消化器:腹痛、嘔吐。
その他:声のかすれ、胸の締め付け感、力が抜ける、冷や汗。
原因
・食物・薬剤 ( NSAIDs 抗菌薬 造影剤 等 )・昆虫毒・運動・感染症・ストレス
非ステロイド性抗炎症薬の略で、痛み、炎症、発熱を引き起こすプロスタグランジンという物質の生成を抑えることで、鎮痛・解熱・抗炎症作用を示す薬の総称です。
効果:抗炎症作用、鎮痛作用、解熱作用。
種類: ロキソニン 、アスピリン、ジクロフェナク、インドメタシン、セレコキシブ、イブプロフェンなど多数。
剤形:内服薬、外用薬(湿布・テープ・塗り薬-ゲル、ローション)、座薬、注射剤
2 無顆粒球症 ※白血球減少
無顆粒球症(むかりゅうきゅうしょう)とは、白血球の一種である好中球(顆粒球)が著しく減少し、細菌に対する抵抗力が極端に弱くなる病態で、突然の高熱、喉の痛み、悪寒などの感染症の症状を引き起こし、重篤化する危険性がある重篤な状態です。
抗甲状腺薬(バセドウ病治療薬)や特定の抗生物質、 解熱鎮痛剤 などの 薬剤 の副作用で起こることが多く、定期的な血液検査での早期発見と原因薬剤の中止が重要です。
主な症状
突然の高熱、悪寒(さむけ)・喉の痛み(嚥下困難を伴うことも)・全身の倦怠感(だるさ)・口内炎や扁桃炎などの化膿症状・鼻血、歯ぐきの出血、あざ
原因
・薬剤 ( NSAIDs 抗生剤 等 )・ウイルス感染・化学物質(ベンゼン、農薬、食品添加物 等)
3 中毒性皮膚壊死融解症
中毒性皮膚壊死融解症(TEN)は、 薬剤 などが原因で発熱や全身の倦怠感を伴い、皮膚や粘膜(口・目など)に広範囲の発赤・水ぶくれ・ただれ(皮膚が剥がれる)が生じる、生命に関わる重篤な病気です。
この症状は重篤な薬疹で、解熱鎮痛剤を含む様々な医薬品が原因となり、皮膚が広範囲に剥がれ落ちる危険な状態です。特に ロキソプロフェン ( ロキソニンS など)、アスピリン、NSAIDs(非ステロイド性抗炎症薬)など、多くの解熱鎮痛剤が原因となりうるため、服用後に発熱、皮膚の広範囲の赤み、水ぶくれ、ただれ、口内のただれなどの症状が出たら、すぐに服用を中止し、医師・薬剤師に連絡することが極めて重要です。
また中毒性表皮壊死症「スティーブンス・ジョンソン症候群(SJS)」と関連し、皮膚の剥離面積が体表面積の10%以上を指し、SJSより重症度が高い。早期の原因薬剤中止と集中治療が不可欠で、致死率も高いため、該当症状があれば直ちに医師・薬剤師に連絡が必要です。
主な症状
・高熱(38℃以上)、全身倦怠感。
・皮膚が赤く(紅斑)なり、やけどのように水ぶくれやただれ(びらん)、皮膚が剥がれる(表皮剥離)。
・口、目、性器などの粘膜にも症状が出る。
原因
・ 薬剤 ( NSAIDs 抗てんかん薬 抗菌薬 等 )・感染症
皮膚粘膜眼症候群・スティーヴンス ジョンソン症候群
皮膚粘膜眼症候群は、高熱を伴い、口唇・口腔、目、外陰部などの粘膜と全身の皮膚に紅斑、水疱、びらん(ただれ)が多発し、表皮が壊死する重篤な病気です。薬の副作用で起こる重篤な皮膚・粘膜障害で、解熱鎮痛剤( ロキソニンS など)や総合感冒薬(風邪薬)は主要な原因薬剤の一つです。
主な症状
全身症状: 38℃以上の高熱、全身倦怠感、頭痛、咽頭痛など。
粘膜症状: 口腔内、唇、目(結膜充血、痛み)、外陰部などにびらんや出血。
皮膚症状: 全身に紅斑、水疱、びらん、表皮の剥離(はくり)。
眼症状: 結膜炎、角膜の損傷、偽膜(白い膜)形成、視力低下、失明のリスク。
原因
・薬剤(解熱鎮痛剤( ロキソニンS など)・総合感冒薬)・中毒性表皮壊死症
4 急性腎不全
急性腎不全(急性腎障害)とは、数時間から数日の短期間に腎臓の機能が急激に低下し、老廃物の排出や体液バランスの調整ができなくなる重篤な状態です。
尿量の減少、むくみ、全身倦怠感、吐き気などの症状が現れ、原因を特定して輸液、食事管理、薬物療法、場合によっては血液透析などで速やかに治療しないと命に関わることもあります。
主な症状
尿量の変化:尿が少なくなる(乏尿)か、全く出なくなる(無尿)。
身体症状:むくみ(顔、手足)、全身の倦怠感、吐き気、食欲不振。
その他:息切れ、集中力低下、皮膚のかゆみ、けいれん。
原因
腎臓への血流不足・ 薬剤 ・感染症・一部の腎臓病・結石・腫瘍
危険な解熱鎮痛剤 NSAIDs
ロキソニン 、ボルタレン、イブプロフェン、ジクロフェナクなど。
腎臓の血流を保つ「プロスタグランジン」の生成を阻害し、腎臓への血流を減少させ、急性腎不全を引き起こす可能性があります。脱水時や高齢者、心不全患者ではリスクがさらに高まります。
5 ネフローゼ
ネフローゼ症候群は、腎臓のフィルター機能が低下し、大量のタンパクが尿に漏れ出てしまう(蛋白尿)ことで、血液中のタンパクが減少し(低タンパク血症)、結果として全身にむくみ(浮腫)が生じる病態です。高コレステロール血症や感染症、血栓症のリスクも高まります。治療は、安静・塩分制限・利尿薬などの対症療法と、ステロイド剤や免疫抑制剤による原因治療(ステロイドや免疫抑制剤など)が行われます。
主な症状
むくみ(浮腫):蛋白の低下により血管外に水分が漏れ出し、顔、足、腹部(腹水)、胸(胸水)などに溜まる。
尿タンパク:泡立ちの多い尿が出る。
低タンパク血症:血液中のタンパクが減少する。
高脂血症:コレステロール値が上昇する。
易感染性:免疫力が低下し、感染症にかかりやすくなる。
血栓症:血液が固まりやすくなり、脳梗塞や肺梗塞のリスク。
原因
・膜性腎症・糖尿病性腎症・膠原病・ 薬剤 ( NSAIDs 金製剤 BP製剤 抗がん剤 免疫抑制剤 等 )
ロキソプロフェン ( ロキソニン )、イブプロフェン、ジクロフェナクなど。
これらは腎臓の血流を保つ物質(プロスタグランジン)の働きを抑え、腎機能低下や腎障害を引き起こすことがあります。
薬剤の副作用によるネフローゼ症候群
原因となる薬を中止することで改善することが多いですが、種類によっては免疫複合体形成(金製剤など)や糸球体細胞への直接毒性(BP製剤)が原因で起こり、 NSAIDs ( ロキソニン 、イブプロフェン、アスピリン)や分子標的薬、抗がん剤、一部の免疫抑制剤(ブシラミンなど)が引き金になることがあります。
6 間質性腎炎
間質性腎炎(かんしつせいじんえん)は、腎臓の尿細管とその周囲の間質組織に炎症が起き、腎機能が低下する病気で、 薬剤性 ( 抗生物質、 解熱鎮痛剤 など )が最も多い原因ですが、感染症や自己免疫疾患(シェーグレン症候群など)でも発症します。症状は発熱・発疹・腰痛・むくみ・倦怠感など様々で、無症状のことも多く、原因薬剤の中止やステロイド治療が中心ですが、進行すると透析が必要になることもあります。
主な症状
急性型: 発熱、発疹、関節痛、腰痛、吐き気、むくみ、尿量減少など。
慢性型: 症状が乏しく、健康診断での腎機能低下(クレアチニン値上昇)で発見されることが多い。貧血や電解質異常、高血圧なども見られる。
原因
・ 薬剤 ( 抗生物質 非ステロイド性抗炎症薬 NSAIDs 免疫チェックポイント阻害薬 )・感染症・自己免疫疾患・重金属中毒・代謝性疾患・閉塞性尿路疾患・遺伝性疾患など。
7 うっ血性心不全
うっ血性心不全とは、心臓のポンプ機能が低下し、全身に必要な血液を送り出せなくなることで、血液が体や肺に滞る状態です。
原因は心筋梗塞、高血圧、心筋症など様々で、一部の 薬剤 (抗がん剤、 NSAIDs 、ステロイド、β遮断薬など)の副作用で誘発されることもあり進行すると命に関わることもあります。
主な症状
肺うっ血:労作時の息切れ、呼吸困難、夜間発作性呼吸困難(寝ていると苦しくなる)、起坐呼吸(座ると楽になる)、咳。
全身のうっ血:むくみ(特に足)、疲労感、倦怠感、体重増加、食欲不振、夜間の頻尿。
その他:動悸、胸の痛み。
原因
・心筋梗塞・心筋症・心臓弁膜症・不整脈・生活習慣病・貧血・腎不全・ 薬剤 ( 抗がん剤、 NSAIDs 、ステロイド、β遮断薬など )
ロキソニン ( ロキソプロフェン )やボルタレン(ジクロフェナク)、イブプロフェンなどが該当し、自己判断での服用はせず、必ず医師や薬剤師に相談し、指示された薬(アセトアミノフェンなど)を使用しましょう。
8 間質性肺炎
間質性肺炎は、肺の「間質」という部分に炎症が起き、肺が硬く(線維化)なって酸素を取り込みにくくなる病気の総称で、咳や動いたときの息切れが主な症状です。一般的な肺炎とは異なり、原因不明のもの(特発性間質性肺炎など)が多く、膠原病や薬剤、粉塵吸入などが原因となることもあり、治療法は病型や進行度によりステロイド、免疫抑制剤、抗線維化薬、在宅酸素療法などが行われますが、完治は難しいことが多い病気です。
主な症状
痰の少ない乾いた咳、労作時や安静時の呼吸困難
原因
・特発性間質性肺炎(難病)・特発性肺線維症(難病)・膠原病(関節リウマチ、強皮症)・薬剤( NSAIDs 漢方薬 サプリメント含む)・粉塵(塵肺)、カビ、鳥の羽毛などの吸入・感染症
NSAIDs (ボルタレン、 ロキソニン 、バイアスピリンなど)は、間質性肺炎を含む薬剤性肺障害の原因薬剤のリストに含まれています。
9 消化管出血
消化管出血とは、食道から肛門までの消化管のどこかから出血が起こる状態で、吐血や下血(黒いタール状の便、鮮血便)、貧血などの症状が現れ、多くは胃潰瘍、がん、静脈瘤などが原因で、量が多い場合はショック状態になる危険性があるため、緊急の診断と内視鏡などによる止血処置が必要な、重大な病気です。
主な症状
吐血・コーヒー残渣様吐血(黒い粒々):上部消化管(食道・胃・十二指腸)からの出血で多い。
下血・黒色便(タール便):上部消化管からの出血が胃酸で酸化されたもの。
鮮血便(赤い血が混じる):下部消化管(小腸・大腸)からの出血で多い。
貧血症状:立ちくらみ、めまい、動悸、疲労感など(少量・慢性的な出血で)。
その他:腹痛、胸痛、意識障害、ショック状態(大量出血時)。
原因
・胃潰瘍・十二指腸潰瘍・食道・胃静脈瘤破裂、マロリーワイス症候群・胃炎・大腸憩室出血・ポリープ・がん・虚血性腸炎・炎症性腸疾患・痔・ 薬剤 ( NSAIDs 抗血栓薬 )
10 消化管穿孔
消化管穿孔とは、胃や腸などの消化管の壁に穴が開き、消化液や食べ物、便などの内容物が腹腔内(お腹の中)に漏れ出す状態を指します。漏れ出した内容物が腹膜に炎症を起こし(腹膜炎)、「ナイフで刺されたような」突然の激しい腹痛や、お腹が板のように硬くなる「板状硬」などの症状を引き起こし、生命に関わることもあるため、緊急手術などの迅速な治療が必要となる重篤な病気です。
主な症状
突然の激しい腹痛: みぞおちから始まり、お腹全体に広がる。
腹部の板状硬: 触れると非常に痛く、お腹が硬くなる。
吐き気・嘔吐、食欲不振、発熱、全身倦怠感(腹膜炎が進行した場合)。
原因
・胃潰瘍・十二指腸潰瘍・ 腸炎・憩室炎・物理的損傷・癌・虚血・壊死・内視鏡検査や治療・ 薬剤 ( NSAIDs )
11 肝機能障害
肝機能障害とは、肝臓の機能が低下した状態で、健康診断の血液検査(AST、ALT、γ-GTP)で指摘されることが多く、「沈黙の臓器」である肝臓は自覚症状が出にくいため、早期発見と受診が重要です。原因はウイルス性肝炎(B型、C型)、アルコール過剰摂取、脂肪肝(NAFLD/NASH)、薬剤、自己免疫疾患など多岐にわたり、放置すると肝硬変や肝がんへ進行するリスクがあるため、生活習慣の改善や適切な治療が必要です。
主な症状
全身倦怠感、疲れやすさ。
食欲不振、吐き気。
腹部膨満感(お腹の張り)。
皮膚のかゆみ(胆汁うっ滞)。
黄疸(皮膚や白目が黄色くなる)、むくみ(浮腫)、出血傾向(歯茎からの出血など)、 意識障害(肝性脳症)。
原因
・B型・C型肝炎・アルコール性肝障害・脂肪肝・肥満・糖尿病・脂質異常症・薬剤( NSAIDs )・サプリメント・
自己免疫性肝炎・原発性胆汁性胆管炎
12 喘息発作
喘息発作とは、気道が一時的に狭くなり、ゼーゼー・ヒューヒューという呼吸音(喘鳴)、激しい咳、呼吸困難が起こる状態です。ホコリや冷気、ストレスなど様々な刺激で引き起こされ、軽いものから動けないほど重いものまであります。
喘息発作で死亡することはあります。発作が急激に悪化する「急速進行型」が多く、発作開始後1〜3時間以内の急死も珍しくないため、「様子見」は危険で、重症サインがあれば直ちに医療機関を受診することが命を守る鍵です。
主な症状
呼吸困難:息を吐き出すのが特に苦しくなる。
喘鳴(ぜんめい):呼吸の際に笛のような「ゼーゼー」「ヒューヒュー」という音がする。
咳:激しい咳が止まらなくなることがある。
胸の症状:胸の痛みや圧迫感、動悸を感じることもある。
時間帯:夜間や明け方に症状が出やすい。
原因
・ダニ・ハウスダスト・ペットの毛・花粉・タバコの煙・香水・殺虫剤・排気ガス・冷たい空気・気圧や湿度の変化・運動・ウイルス感染・ストレス・過労・ 薬剤 ( NSAIDs )
これらは密接に関係しており、一部の喘息患者(特にアスピリン喘息・ NSAIDs 過敏喘息)では、 NSAIDs 服用により数分~数時間以内に重篤な喘息発作や呼吸困難、鼻症状(鼻づまり・鼻水)を誘発するため、原則禁忌です。
13 無菌性髄膜炎
無菌性髄膜炎とは、細菌以外のウイルスや非感染性疾患などが原因で、脳や脊髄を覆う髄膜に炎症が起きる病気の総称で、主に発熱・頭痛・嘔吐が見られ、髄液検査で細菌が見つからないのが特徴、最も多い原因はエンテロウイルスですが、自然治癒することが多く、細菌性髄膜炎(化膿性髄膜炎)とは区別される予後良好な病気です。
主な症状
発熱、頭痛、吐き気・嘔吐、首の後ろが硬くなる
原因
エンテロウイルス・おたふくかぜ・ヘルペスウイルス・マイコプラズマ・真菌・寄生虫・膠原病・悪性疾患・ 薬剤 ( NSAIDs )
無菌性髄膜炎と調べると必ず、薬剤性: NSAIDs と記載があります。
NSAIDs髄膜炎の報告はそのほとんどが、イブプロフェンによるものです。その他の NSAIDs によるもの(ジクロフェナク、スリンダク、ナプロキセン、ケトプロフェン、トルメチン、ピロキシカム、ロフェコキシブ、セレコキシブ。 ロキソニン )も報告があります。
14 横紋筋融解症 ※筋肉が溶ける病気
横紋筋融解症とは、薬の副作用、熱中症、過度な運動、外傷など様々な原因で骨格筋(運動する筋肉)が壊れ、筋肉内の成分が血液中に流れ出す病気で、筋肉痛、脱力感、赤褐色尿が主な症状です。
この状態が続くと、流れ出た成分が腎臓に負担をかけ、急性腎不全を引き起こすこともあり、命に関わる場合もあるため、早期発見と迅速な治療が重要です。
主な症状
筋肉の痛み、こわばり、腫れ:特に手足、肩、腰など
筋力低下、脱力感:起き上がれない、歩けないなど
赤褐色(茶色)の尿:ミオグロビンによる
全身のだるさ、倦怠感、発熱、手足のしびれ
原因
・ 薬剤 ( NSAIDs コレステロール降下薬 抗精神病薬 抗生物質 )・熱中症・脱水・外傷・挫滅・糖尿病性ケトアシドーシス・アルコール中毒・ウイルス感染
15 再生不良性貧血
再生不良性貧血は、骨髄の造血幹細胞が減少し、赤血球・白血球・血小板のすべてが減少する難病で、疲労、息切れ、動悸、発熱、出血、あざなどの症状が出ます。原因不明(特発性)がほとんどですが、 薬剤 、感染症、放射線などが関与することもあり、診断には骨髄検査が必須で、治療は免疫抑制剤、造血幹細胞移植、支持療法(輸血など)など重症度に応じて行われます。
主な症状
貧血症状:だるさ、息切れ、動悸、立ちくらみ、めまい、顔色不良。
出血傾向:あざができやすい、鼻血、歯ぐきからの出血、月経量の増加。
感染症:細菌感染による発熱、風邪をひきやすい(白血球減少による)。
原因
・造血幹細胞の機能低下・9割以上が不明・ 薬剤 ( NSAIDs )・ウイルス感染・放射線
再生不良性貧血の原因の大部分は不明(特発性)ですが、一部は医薬品の副作用によるものと考えられています。 NSAIDs も原因薬剤の一つとして挙げられています。
追記
普段何気に飲んでしまっている ロキソニン に代表される NSAIDs (非ステロイド性抗炎症薬)の 命に関わる危険で 重篤な副作用 を紹介しましたが、薬の 副作用 は ロキソニン に限らず、まだまだあります。
これらは数多くある 医原病 のほんの氷山の一角です。
私が最も驚いたのは、長期使用とは3~5日 と書いてあったことです。
医療従事者でもなければ3日が長期とは誰も思わないはずです。医療従事者でも知らないかも・・・。
このようなことはパッケージに大きく書くべきですし、処方箋の 副作用 欄にも明示されなければいけません。
でも、3日以上飲まないことと書かれていたら買う人は激減すると思います・・・きっと。
さて長い記事におつきあいいただきましてありがとうございます。
貴方は今後 ロキソニン 類の NSAIDs とどう付き合いますか?
薬 は 石油 からできている #薬 #医薬品 #新薬 #ガソリン #石油 #腸内フローラ #ワクチン #副作用薬飲んでる人多いですよね。痛み止め・痒み止め・胃薬・便秘薬・鼻炎薬・・・e[…]
#薬 #新薬 #石油 #化学合成物質 #異物 #免疫システム #対処療法 #副作用今回は 薬 、常に 新薬 を常用している方に読んでいただきたい 薬 のお話です。漢方のような 生薬 と違い 新薬 は 化学[…]






